中国·太阳成集团tyc151cc(股份)有限公司-官方网站
集团首页
公司主页
太阳成集团tyc151cc
切换导航
太阳成集团tyc151cc
公司首页
关于我们
团队队伍
研究生教育
学科科研
本科教育
员工之家
党建工作
团学工作
人才招聘
中外合作
公司首页
关于我们
太阳成集团tyc151cc简介
现任领导
历任领导
组织机构
团队队伍
专家教授
博士风采
骨干教师
客座教授
研究生教育
学位点简介
导师队伍
培养管理
联培基地
学科科研
科研平台
科研项目与奖项
本科教育
专业设置
培养方案
实践平台
教研教改
教学成果
特色培育
员工之家
组织机构
员工风采
员工活动
党建工作
组织机构
党建资料
党群活动
团学工作
组织机构
团学活动
社团协会
文化品牌
人才招聘
本科招生
研究生招生
就业信息
出国留学
中外合作
本科教育
培养方案
专业设置
教学成果
特色培养
教研教改
师范认证
当前位置:
首页
> 培养方案
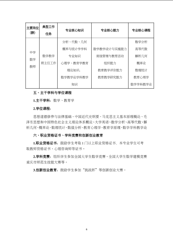
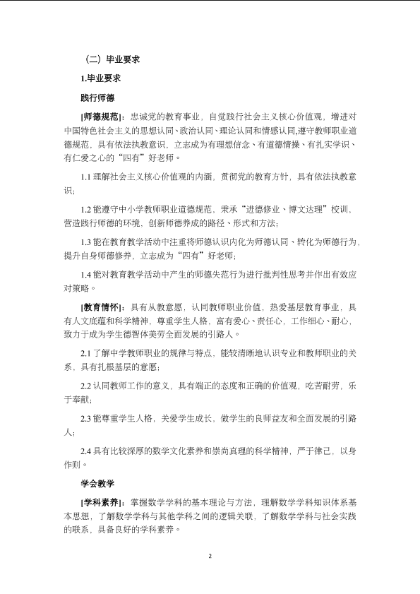
数学与应用数学(师范)专业人才培养方案
浏览:次 发布时间:2023-12-19 16:52
Copyright © 中国·太阳成集团tyc151cc(股份)有限公司-官方网站 版权所有 All Rights Reserved | 渝ICP备05001037号 | 技术支持:信息技术中心